自治区国防动员办公室 自治区住房城乡建设厅关于开展2024年度“双随机、一公开” 监督检查工作的通知
各市人防主管部门、住房城乡建设局:
根据国家、自治区的有关要求,为进一步强化全区人防工程建设质量事后监管工作,规范人防工程建设管理行为,提升人防工程建设质量,自治区国防动员办公室、自治区住房城乡建设厅决定联合开展2024年度全区人防工程“双随机、一公开”监督检查。现将有关事项通知如下:
一、检查时间
本次监督检查时间为2024年10月21日—12月10日,具体检查时间和行程另行通知。
二、检查依据
依据《中华人民共和国人民防空法》《建设工程质量管理条例》《广西壮族自治区实施〈中华人民共和国人民防空法〉办法》《广西壮族自治区人民防空工程建设与维护管理办法》(广西壮族自治区人民政府令第86号)《人民防空工程质量验收与评价标准》(RFJ01—2015)《人民防空工程防护设备产品与安装质量检测标准(暂行)》(RFJ003—2021)《建设工程质量检测管理办法》《关于印发〈广西壮族自治区人民防空工程质量监督管理实施细则〉的通知》(桂防规〔2020〕6号)等国家和自治区有关规定。
三、检查对象
在广西壮族自治区辖区内从事人民防空防护设备检测的机构。
四、检查内容
坚持以问题为导向,重点检查人民防空防护设备检测机构是否存在下列行为:
(一)超出资质许可范围从事人防工程检测活动;
(二)转包或者违法分包人防工程质量检测业务;
(三)违反人防工程强制性标准进行检测;
(四)使用不能满足所开展人防工程质量检测活动要求的检测人员或者仪器设备;
(五)出具虚假的检测数据或者检测报告。
(具体检查内容详见附件1)
另,结合此次“双随机、一公开”,对受检项目的安全管理情况一并检查(具体检查内容详见附件2)。
五、检查方式
主要采取查看资料、项目现场复检复测、座谈了解等方式开展检查。自治区国防动员办公室、住房城乡建设厅共同组成3个检查组。随机抽取具有行政执法资格的人员参与检查,委托第三方检测机构具体实施,按照要求逐项认真检查。
按照2024年度“双随机、一公开”抽查计划,从有人防工程竣工验收项目的15家机构中按照50%比例随机抽取8家作为检查对象。涉及检查内容第(三)至(五)项的,根据2018年以来承接的人防工程竣工验收项目数量比例随机抽取受检项目,对抽到的受检项目进行复检复测。
六、检查结果运用
检查结果将以通报形式在自治区国防动员办公室和住房城乡建设厅官网予以公布,同时抄送自治区市场监管局。对检查发现的问题,将依法依规严肃处理,进一步规范人防工程检测行为,不断提升人防工程检测质量和水平。
七、工作要求
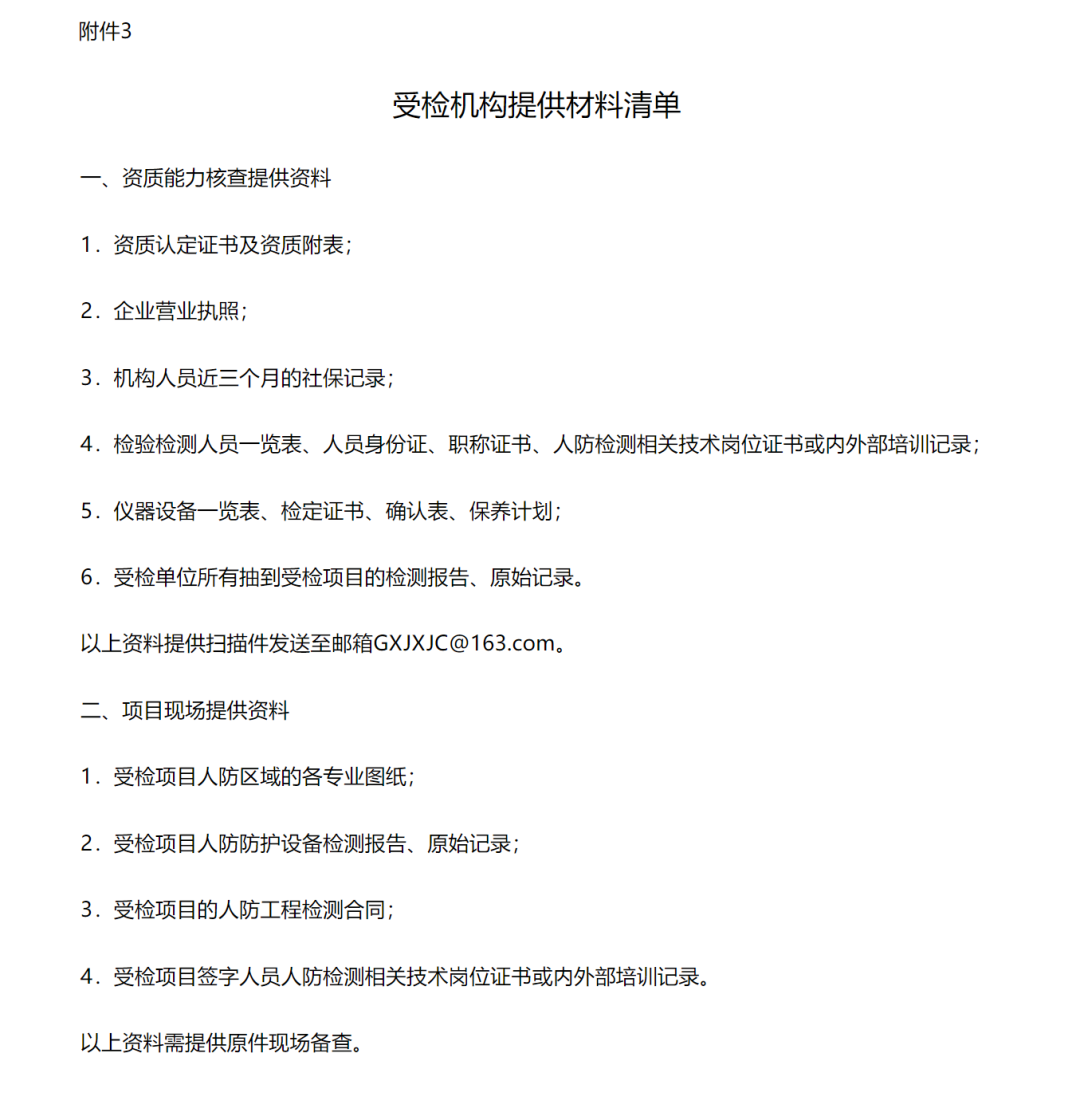
(一)高度重视,积极配合。各受检机构要高度重视此次“双随机、一公开”监督检查工作,自觉接受行业主管部门的监督检查。按照检查要求,明确分工、认真准备,积极配合检查组工作。请受检机构提前做好受检项目现场协调对接,确保检查组顺利开展复检复测。需要提前提供的材料台账,请受检机构按时提供(具体时间另行明确,需提供的材料清单详见附件3)。
(二)严格要求,依法处理。严格按照有关规定和程序组织检查,统一标准、严格要求、严密组织,检查结果须经三方当场确认,对于发现的问题将依法依规严肃处理、抓好整改。对于工程质量和安全管理检查发现的问题,各级人防主管部门和住房城乡建设部门应督促责任单位做好整改。
(三)严肃纪律,确保实效。检查组要秉持公正、客观、严肃的工作纪律,如实反映被检单位情况。遵守保密要求,遵守财政经费使用制度,现场检查轻车简从、厉行节约,严格遵守中央八项规定。
自治区国防动员办公室建管处联系人:陆斌
联系电话:0771-2833160;
邮箱:lub@gdb.gxzf.gov.cn。
自治区住房城乡建设厅建管处联系人:黎浩
联系电话:0771-2260119;
邮箱:gxzjtjgc02@zjt.gxzf.gov.cn。
附件:
1.2024年度“双随机、一公开”监督抽查检查表
2.2024年度项目安全管理情况抽查检查表
3.受检机构提供材料清单
广西壮族自治区国防动员办公室
广西壮族自治区住房和城乡建设厅
2024年10月17日
(此件公开发布)
附件1
2024年度“双随机、一公开”监督抽查检查表
附件2
2024年度项目安全管理情况抽查检查表
附件3
受检机构提供材料清单
微信公众号






桂公网安备 45020202000165号